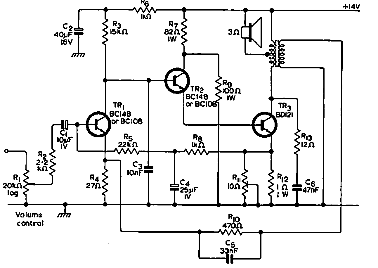
Este amplificador de transistor de 5 W para el automóvil se encontró en una documentación en inglés de 1969. Los transistores son de esa época y el transformador es de un tipo especial.
La finalidad del circuito presentado en la figura 1 es simular un diodo zener de potencia cuya...
Este circuito puede servir para el desarrollo de un enlace óptico de audio o incluso digital de muy...
Damos un proyecto de una alarma de 1 transistor, y de bajo consumo de energía, para residencias y...