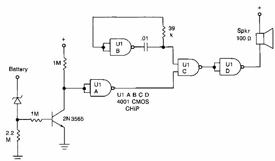
Este circuito comienza a sonar cuando la tensión de entrada cae por debajo del valor determinado por el zener. El circuito es de documentación estadounidense de los años 90.

Alarma de baja tensión
Este circuito comienza a sonar cuando la tensión de entrada cae por debajo del valor determinado por el zener. El circuito es de documentación estadounidense de los años 90.
