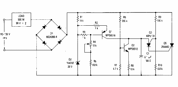
Encontrado en una documentación de Motorola de la década de 1990, este circuito de alta tensión utiliza un PUT que no es un componente común en la actualidad. La potencia máxima es de 50 W.

Regulador de 90 V con PUT
Encontrado en una documentación de Motorola de la década de 1990, este circuito de alta tensión utiliza un PUT que no es un componente común en la actualidad. La potencia máxima es de 50 W.
