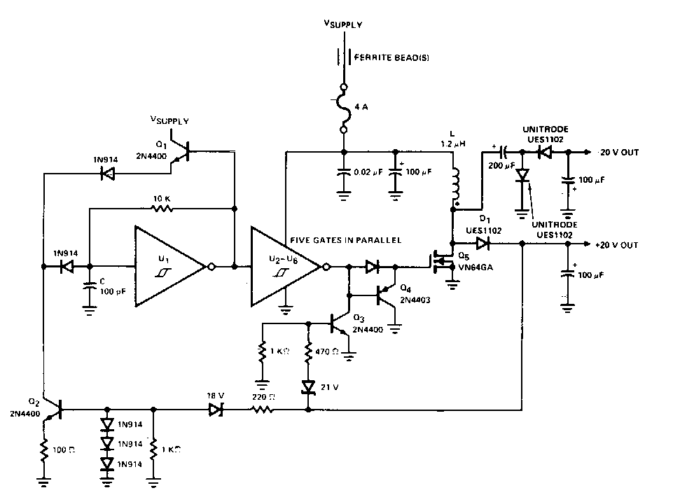
Indicado para sistemas de 12 V, este circuito se obtuvo en una documentación de Siliconix de los años 90. Los componentes utilizados son de la época y se pueden probar los equivalentes actuales.

 

Inversor de 500 kHz
Inversor de 500 kHz | Haga click en la imagen para ampliar |