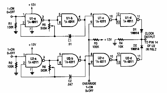
Este circuito genera señales de control para motores paso a paso. Lo encontramos en una Popular Electronics de los años 90. La alimentación se puede hacer con 5 V para que funcione como un shield.

Generador de pasos
Este circuito genera señales de control para motores paso a paso. Lo encontramos en una Popular Electronics de los años 90. La alimentación se puede hacer con 5 V para que funcione como un shield.
