Este oscilador amortiguado que imita el sonido de un gong se encontró en documentación estadounidense de los años 90. La señal del circuito debe aplicarse a un amplificador externo.

Gong electrónico
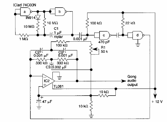
Este oscilador amortiguado que imita el sonido de un gong se encontró en documentación estadounidense de los años 90. La señal del circuito debe aplicarse a un amplificador externo.
