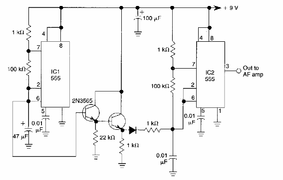
Este circuito con el 555, se obtuvo en una documentación estadounidense de los 90. La señal debe aplicarse a un buen amplificador. El sonido es similar al de una sirena de policía.

Sirena para alarma
Este circuito con el 555, se obtuvo en una documentación estadounidense de los 90. La señal debe aplicarse a un buen amplificador. El sonido es similar al de una sirena de policía.
