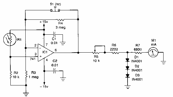
Este circuito de medidor de luz se encontró en Radio Electronics de 1980. El circuito utiliza un miliamperímetro como indicador y el sensor es un LDR común. La alimentación debe ser simétrica.

Medidor de contraste
Este circuito de medidor de luz se encontró en Radio Electronics de 1980. El circuito utiliza un miliamperímetro como indicador y el sensor es un LDR común. La alimentación debe ser simétrica.
