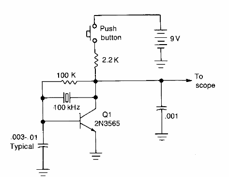
Este circuito es adecuado para calibrar osciloscopios antiguos. Se encontró en la documentación de la década de 1980. Genera señales precisas dadas por el cristal.

Calibrador de osciloscopio
Este circuito es adecuado para calibrar osciloscopios antiguos. Se encontró en la documentación de la década de 1980. Genera señales precisas dadas por el cristal.
