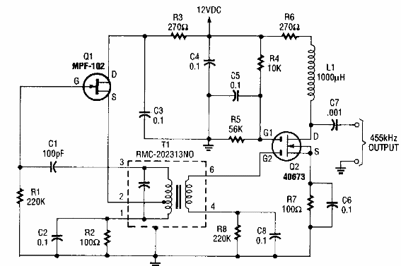
Este circuito se obtuvo en una Popular Electronics de los años 90. Se utiliza para sintonizar radios AM. Los transistores de efecto de campo admiten equivalentes.

Generador de 455 kHz
Este circuito se obtuvo en una Popular Electronics de los años 90. Se utiliza para sintonizar radios AM. Los transistores de efecto de campo admiten equivalentes.
