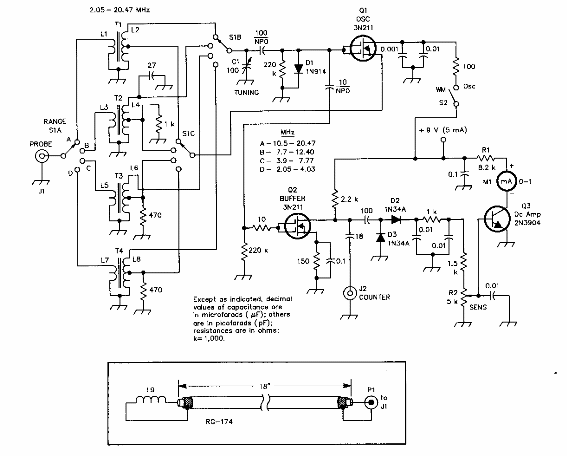
Este circuito sofisticado para varias bandas de ondas se encontró en una revista QST para radioaficionados. Las bobinas están de acuerdo con los rangos de onda indicados en el diagrama. El circuito es crítico y los transistores usados son poco comunes.

Grid dip meter



