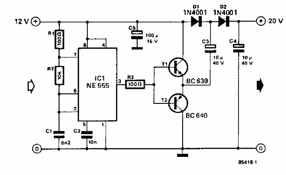
Encontrado en 300 circuitos de los años 90, este circuito puede entregar una corriente máxima de 50 mA. La salida es de 20 V con una entrada de 12 V.

Conversión de tensión sin inductor
Encontrado en 300 circuitos de los años 90, este circuito puede entregar una corriente máxima de 50 mA. La salida es de 20 V con una entrada de 12 V.
