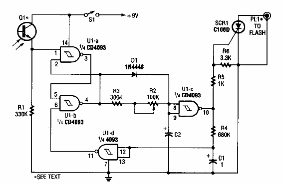
Este circuito es de un PE Hobbyst Handbook de 1992. El circuito dispara un viejo flash electrónico usando un SCR. El circuito se puede adaptar para otro tipo de aplicaciones.

Disparo de flash con retraso
Este circuito es de un PE Hobbyst Handbook de 1992. El circuito dispara un viejo flash electrónico usando un SCR. El circuito se puede adaptar para otro tipo de aplicaciones.
