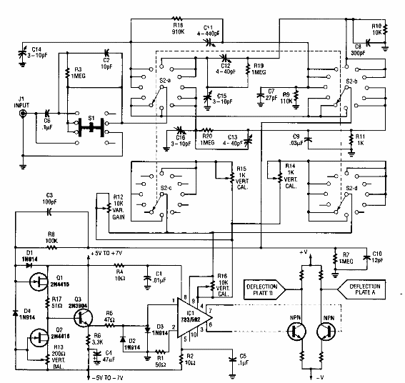
Este circuito de entrada para un osciloscopio se encontró en Radio Electronics de los años 90. El amplificador operacional es de esa época, y se puede probar un equivalente moderno.

Preamplificador para osciloscopio
Este circuito de entrada para un osciloscopio se encontró en Radio Electronics de los años 90. El amplificador operacional es de esa época, y se puede probar un equivalente moderno.
