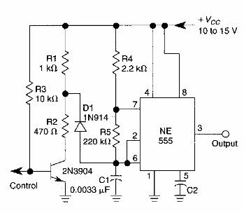
Encontrado en una electrónica Ahora desde los años 90, este circuito puede ser activado por una tensión de control externo. La frecuencia viene dada por R4, R5 y C1.

Oscilador de precisión disparado 555
Encontrado en una electrónica Ahora desde los años 90, este circuito puede ser activado por una tensión de control externo. La frecuencia viene dada por R4, R5 y C1.
