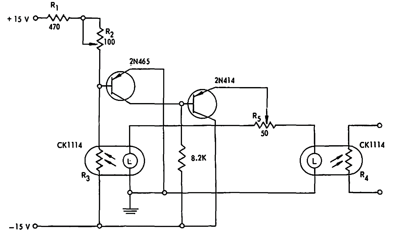
Este circuito se obtuvo en un manual Raytheon de 1967. El componente de la compañía es un acoplador óptico con un fotorresistor y una lámpara. Los transistores admiten equivalentes.

 

 

Control remoto por potenciómetro
Control remoto por potenciómetro | Haga click en la imagen para ampliar |