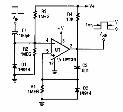
Encontrado en una documentación de los años 90, este circuito puede emplear otros comparadores de la serie como el LM339. Los capacitores pueden cambiar el tiempo de duración del pulso.

Monoestable LM139
Encontrado en una documentación de los años 90, este circuito puede emplear otros comparadores de la serie como el LM339. Los capacitores pueden cambiar el tiempo de duración del pulso.
