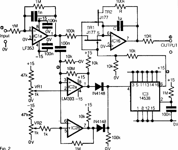
Este circuito de conmutación para señales analógicas es de una Electronic Engineering de los años 90. Los componentes admiten equivalentes.

Interruptor analógico
Este circuito de conmutación para señales analógicas es de una Electronic Engineering de los años 90. Los componentes admiten equivalentes.
