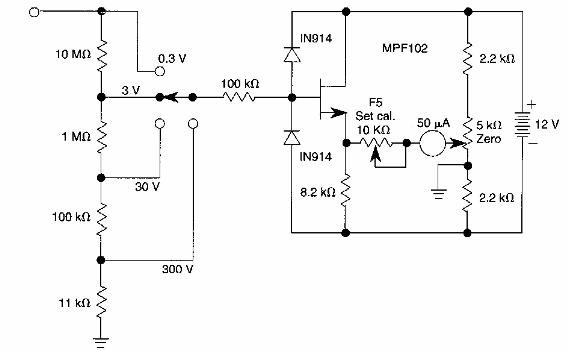
Esta configuración, bastante común en esta sección, se encontró en una documentación estadounidense de los años 90. El JFET puede ser de cualquier tipo de propósito general.

Voltímetro JFET
Esta configuración, bastante común en esta sección, se encontró en una documentación estadounidense de los años 90. El JFET puede ser de cualquier tipo de propósito general.
