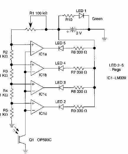
Este medidor de luz o fotómetro se encontró en una documentación estadounidense de los años 90. El comparador es un LM339 o equivalente y el fototransistor puede ser de cualquier tipo.

Fotómetro
Este medidor de luz o fotómetro se encontró en una documentación estadounidense de los años 90. El comparador es un LM339 o equivalente y el fototransistor puede ser de cualquier tipo.
