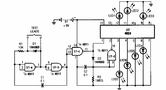
Encontramos este circuito en una Popular Electronics de los años 90. Los componentes son comunes hoy en día. La alimentación también se puede hacer con 6 V.

Prueba de continuidad visual
Encontramos este circuito en una Popular Electronics de los años 90. Los componentes son comunes hoy en día. La alimentación también se puede hacer con 6 V.
