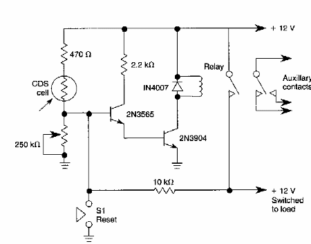
Este circuito fue sugerido por la documentación estadounidense de los años 90. Los transistores se usan comúnmente. El relé debe ser del tipo de doble contacto para su uso como cerradura.

Interruptor de luz con cerradura
Este circuito fue sugerido por la documentación estadounidense de los años 90. Los transistores se usan comúnmente. El relé debe ser del tipo de doble contacto para su uso como cerradura.
