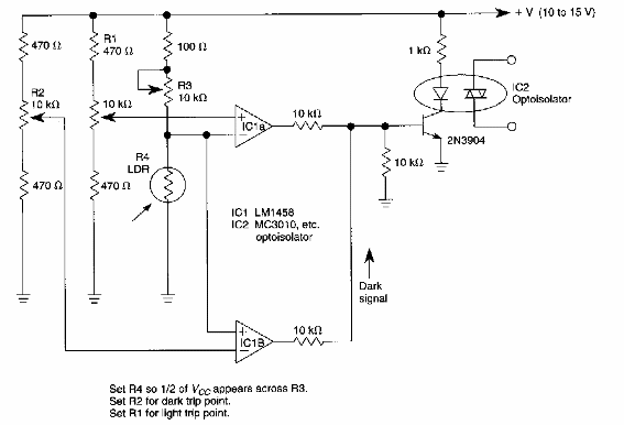
Encontrado en la documentación estadounidense de los años 90, este circuito se puede usar como un shield con el reemplazo del acoplador óptico de salida. El operacional también admite equivalente.

Interruptor combinado de luz y sombra
Encontrado en la documentación estadounidense de los años 90, este circuito se puede usar como un shield con el reemplazo del acoplador óptico de salida. El operacional también admite equivalente.
