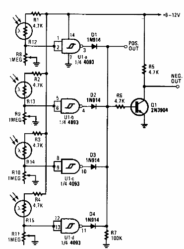
Encontrado en una Popular Electronics desde los años 90, este circuito utiliza LDR que se pueden ajustar por separado. La alimentación depende de la aplicación. El circuito puede usarse como un shield.

Sensor de luz múltiple
Encontrado en una Popular Electronics desde los años 90, este circuito utiliza LDR que se pueden ajustar por separado. La alimentación depende de la aplicación. El circuito puede usarse como un shield.
