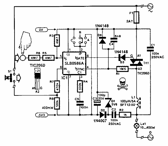
El circuito integrado SLB0686A utilizado en esta aplicación no es común actualmente. El circuito es de una Elektor de los años 90, que se aplica solo a las lámparas incandescentes.

Dimmer de toque
El circuito integrado SLB0686A utilizado en esta aplicación no es común actualmente. El circuito es de una Elektor de los años 90, que se aplica solo a las lámparas incandescentes.
