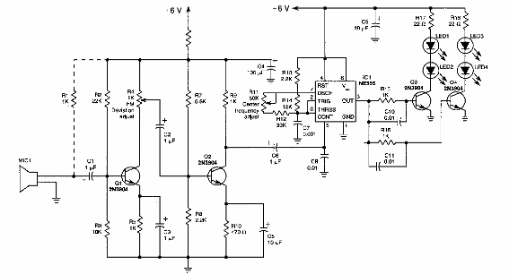
Este es el transmisor para el circuito anterior. Lo encontramos en una Electronics Now de los años 90. Los componentes admiten equivalentes y se pueden utilizar LED actuales de mayor potencia. El circuito opera a 50 kHz.

Transmisor de luz modulada
Este es el transmisor para el circuito anterior. Lo encontramos en una Electronics Now de los años 90. Los componentes admiten equivalentes y se pueden utilizar LED actuales de mayor potencia. El circuito opera a 50 kHz.
