Este circuito se obtuvo en una documentación antigua, pero todavía está actualizado por los componentes utilizados. El circuito debe ser alimentado por una tensión regulada de 12 V.

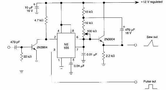
Generador de diente de sierra disparado
Este circuito se obtuvo en una documentación antigua, pero todavía está actualizado por los componentes utilizados. El circuito debe ser alimentado por una tensión regulada de 12 V.
