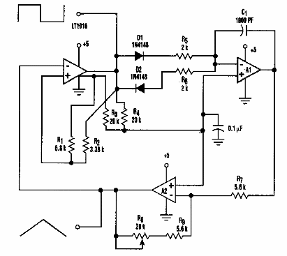
Este circuito se encontró en una Electronic Design de los años 90. El circuito integrado es el LT1016, un comparador de alta velocidad de la época.

Generador de funciones
Este circuito se encontró en una Electronic Design de los años 90. El circuito integrado es el LT1016, un comparador de alta velocidad de la época.
