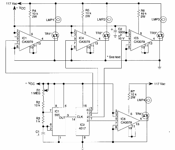
Este circuito se encontró en un RF ExperimenterHandbook de los años 90. Los componentes son de esa época, raros hoy en día, excepto los 555 y 4017.

Flasher secuencial
Este circuito se encontró en un RF ExperimenterHandbook de los años 90. Los componentes son de esa época, raros hoy en día, excepto los 555 y 4017.
