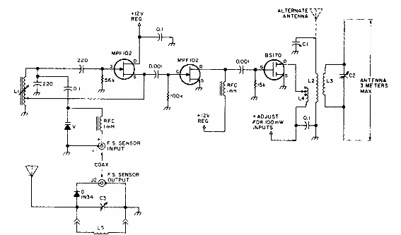
Este sofisticado circuito de medidor de intensidad de campo remoto se encontró en una revista para radioaficionados 73 de la década de 1990. El circuito mide señales en el rango de 1650 kHz.

Medidor de intensidad de campo
Este sofisticado circuito de medidor de intensidad de campo remoto se encontró en una revista para radioaficionados 73 de la década de 1990. El circuito mide señales en el rango de 1650 kHz.
