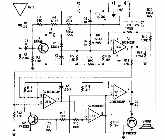
Este circuito se encontró en un PE Hobbyst de 1992. El circuito detecta la presencia de microtransmisores espías que operan en las bandas de VHF y FM. El circuito utiliza algunos componentes de la era que son poco comunes hoy en día.

Detector de transmisor espía



