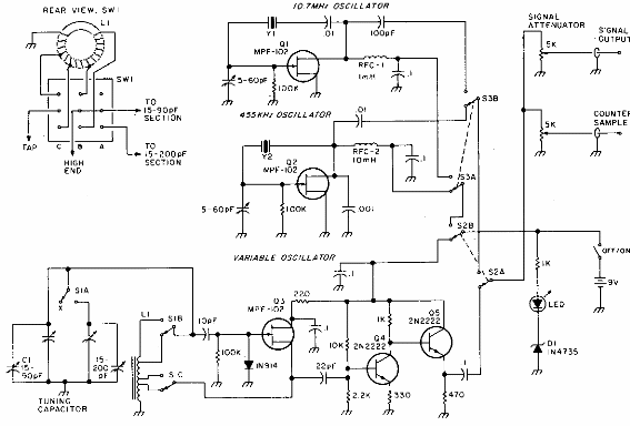
Encontrado en una revista 73 de la década de 1980, este circuito genera señales de 3,2 a 22 MHz. Los FET pueden ser tipos de uso general en la actualidad. No se proporciona información sobre las bobinas.

Generador RF
Encontrado en una revista 73 de la década de 1980, este circuito genera señales de 3,2 a 22 MHz. Los FET pueden ser tipos de uso general en la actualidad. No se proporciona información sobre las bobinas.
