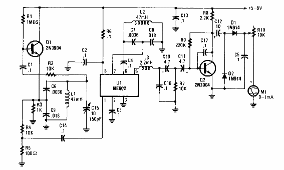
Encontramos este circuito en una Popular Electronics de los años 90. Funciona a una frecuencia de 15 kHz. Los componentes pueden ser difíciles de obtener, como el circuito integrado.

Detector de imanes permanentes
Encontramos este circuito en una Popular Electronics de los años 90. Funciona a una frecuencia de 15 kHz. Los componentes pueden ser difíciles de obtener, como el circuito integrado.
