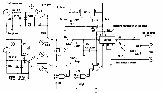
Encontrado en una Electronic Design de los años 90, este circuito mide la diferencia de fase entre dos señales usando un multímetro electrónico. El circuito hace uso de componentes de época.

Medidor de fase digital
Encontrado en una Electronic Design de los años 90, este circuito mide la diferencia de fase entre dos señales usando un multímetro electrónico. El circuito hace uso de componentes de época.
