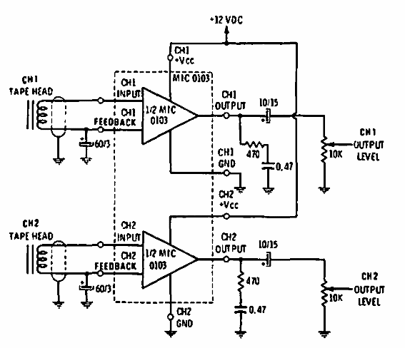
Este circuito es de la documentación de Mallory 1968. El circuito utiliza componentes de período y ecualización y NAB.

Preamplificador para reproducción estéreo
Este circuito es de la documentación de Mallory 1968. El circuito utiliza componentes de período y ecualización y NAB.
