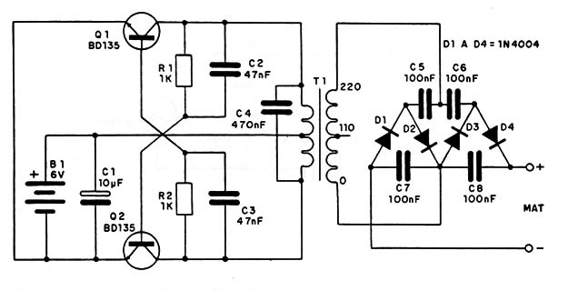
Este inversor simple con multiplicador de tensión puede proporcionar hasta cerca de 1000V bajo régimen de muy baja corriente. La tensión de alimentación es de 6V y también 6V es la tensión del secundario de T1 cuyo primario debe tener una salida de 220 V. Los capacitores de C5 a C8 deben tener tensiones de trabajo de por lo menos 400V. La corriente del secundario de T1 puede estar entre 100 y 250 mA.




