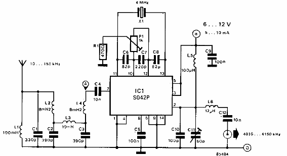
Encontrado en 303 Circuits de los años 90, este circuito convierte las señales de la banda de 10 kHz a 150 kHz a la banda de 4.01 a 4.15 MHz.

Convertidor VLF
Encontrado en 303 Circuits de los años 90, este circuito convierte las señales de la banda de 10 kHz a 150 kHz a la banda de 4.01 a 4.15 MHz.
