Este circuito es de Popular Electronics de los años 90. El circuito integrado no es muy común hoy en día.

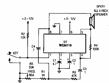
Oscilador variable para practicar código
Este circuito es de Popular Electronics de los años 90. El circuito integrado no es muy común hoy en día.
