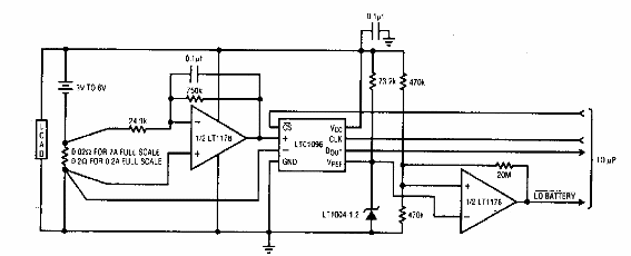
Encontrado en la documentación de Linear Technology, este circuito drena solo 70 uA del circuito monitoreado. Los componentes utilizados son de esa época.

Monitor de corriente con salida digital
Encontrado en la documentación de Linear Technology, este circuito drena solo 70 uA del circuito monitoreado. Los componentes utilizados son de esa época.
