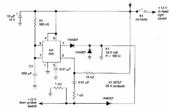
Este circuito para uso automotriz se encontró en la documentación estadounidense de los años 90. El circuito utiliza componentes comunes en la actualidad. El relé es de 12 V.

Desconexión automática de faros
Este circuito para uso automotriz se encontró en la documentación estadounidense de los años 90. El circuito utiliza componentes comunes en la actualidad. El relé es de 12 V.
