Este circuito se obtuvo en un Hobbyst Handbook de 1990. El circuito se puede ensamblar fácilmente ya que el SCR puede ser un TIC106 y el transistor un 2N30555.

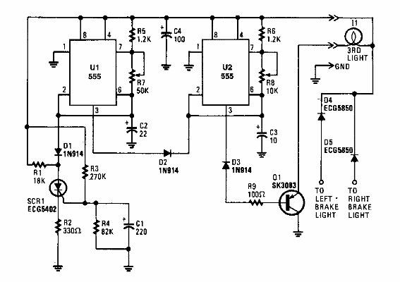
Luz de freno pulsante
Este circuito se obtuvo en un Hobbyst Handbook de 1990. El circuito se puede ensamblar fácilmente ya que el SCR puede ser un TIC106 y el transistor un 2N30555.
