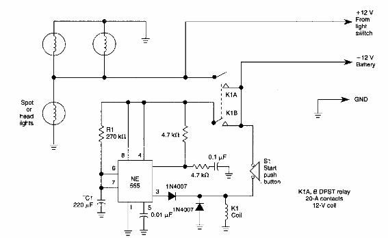
Encontrado en la documentación estadounidense de los años 90, este circuito tiene un sistema de sincronización para activar el faro y las linternas.

Control manual de faros y linternas
Encontrado en la documentación estadounidense de los años 90, este circuito tiene un sistema de sincronización para activar el faro y las linternas.
