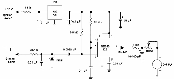
Encontramos este circuito en una documentación estadounidense de los años 90. El circuito se aplica a vehículos con platino.

Tacómetro automotriz
Encontramos este circuito en una documentación estadounidense de los años 90. El circuito se aplica a vehículos con platino.
