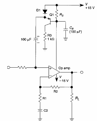
Este control de volumen automático para señales de audio se encontró en la documentación estadounidense de los años 90. Se puede implementar en base a cualquier amplificador operacional y el transistor es de propósito general.

AGC de áudio
Este control de volumen automático para señales de audio se encontró en la documentación estadounidense de los años 90. Se puede implementar en base a cualquier amplificador operacional y el transistor es de propósito general.
