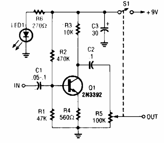
Este circuito es de una Popular Electronics de los años 90. Su ganancia es de 22 dB y puede usarse como preamplificador. El transistor puede ser cualquier de propósito general.

Amplificador de audio
Este circuito es de una Popular Electronics de los años 90. Su ganancia es de 22 dB y puede usarse como preamplificador. El transistor puede ser cualquier de propósito general.
