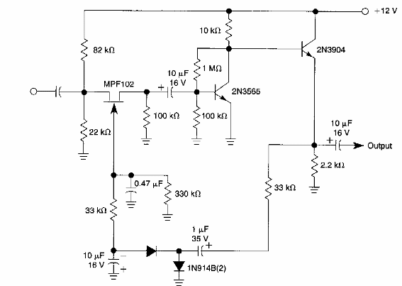
Este circuito tiene un rango automático de control de ganancia dinámica de 6 dB a 40 dB. Lo encontramos en la documentación de los años 90. El transistor bipolar es de propósito general.

Amplificador de volumen constante
Este circuito tiene un rango automático de control de ganancia dinámica de 6 dB a 40 dB. Lo encontramos en la documentación de los años 90. El transistor bipolar es de propósito general.
