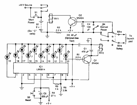
Encontrado en una Radio Electronics de los 80, este circuito dispara el encendido de un cohete después de que se completa la cuenta regresiva. La cuenta atrás se controla mediante la iluminación secuencial de los LED.

Lanzacohetes
Encontrado en una Radio Electronics de los 80, este circuito dispara el encendido de un cohete después de que se completa la cuenta regresiva. La cuenta atrás se controla mediante la iluminación secuencial de los LED.
