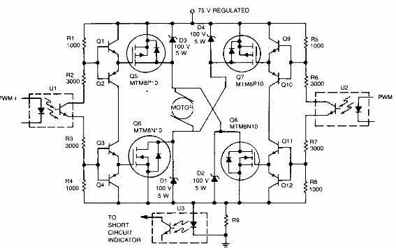
Sugerido por documentación de Motorola de la década de 1980, este circuito utiliza MOSFET de la época. Los MOSFET pueden ser tipos modernos según la corriente del motor controlado. Los transistores bipolares se usan generalmente de acuerdo con la tensión del circuito.

Driver de servomotor



