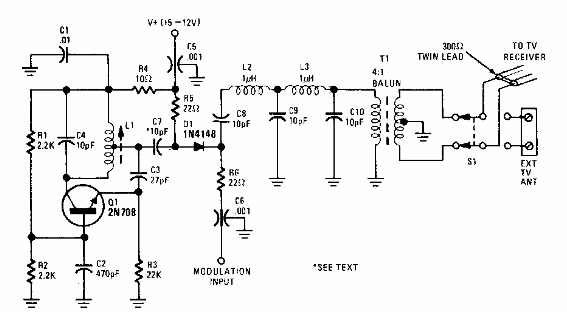
Encontrado en una Radio Electronics antigua, este circuito está destinado a la modulación de señales de video compuesto para su aplicación en receptores de TV analógicos antiguos.

Modulador de video
Encontrado en una Radio Electronics antigua, este circuito está destinado a la modulación de señales de video compuesto para su aplicación en receptores de TV analógicos antiguos.
