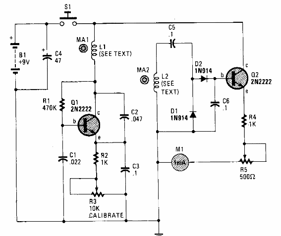
Encontramos este circuito en un Hands On Electronics de los años 90. Sin embargo, el circuito todavía puede ensamblarse hoy porque los componentes utilizados todavía son comunes. La bobina puede ser el devanado primario de un transformador de 110 V sin núcleo.

Magnetómetro



